

政策发规
政策法规
日前,中山市政府印发《中山市 “标准地”出让实施方案》(以下简称《方案》),标志中山市“标准地”改革正式落地。
“标准地”是指在供地条件中设定行业分类、容积率、产出强度、税收强度、投资强度和单位产值能耗等控制指标,在同一区域内按照统一的标准进行出让和监管的国有建设用地。
据介绍,土地在前期挂牌公告中,明确了固定资产投资强度、土地产出、亩均税收、能耗标准、环境标准、规划标准多个方面指标,相关职能部门可以提前介入指导开展审批相关服务,企业拿地后无须再单独逐项办理各项指标评估评价,可直接办理开工前的相关证件,节省了时间和精力。
根据《方案》要求,中山将建立“标准地”出让制度,2022 年确保全市30%、力争50%,重大产业平台内80%工业和仓储用地实行“标准地”出让,逐步形成常态化出让模式。

中山将建立“标准地”出让制度,逐步形成常态化出让模式。南方日报记者 叶志文 摄 南方+ 叶志文 拍摄
探索“控地价竞承诺亩均税收”
此次用地涉及范围,适用于《方案》实施后出让的工业用地(含新型产业用地)和仓储用地,其他用途用地经市政府批准可参照执行。
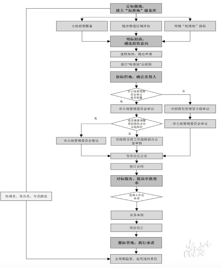
根据《方案》,具体流程为:定标做地,建立“标准地”储备库。中山市各镇街政府根据实际需要,可对“标准地”集中的区域按《中山市工程建设项目区域评估实施细则》开展区域评估,为实施“标准地”出让提供基础支撑,减少单个项目评估,缩短项目落地时间,降低企业成本。中山市自然资源局对镇街政府申请出让的土地,提出规划指标要求,协调市商务局、发展改革局、工业和信息化局等部门提供行业分类、产出强度、税收强度、投资强度和单位产值能耗等产业经济指标要求,逐宗明确“标准地”控制指标,经镇街政府确认后纳入“标准地”储备库。必要时可增加人才、研发经费投入强度等其他指标类别,进一步丰富“标准地”指标体系。
明标招商,遴选投资意向。镇街政府就“标准地”储备库的地块,向市自然资源局出具《关于申请开展“标准地”出让的函》提出公开招商要求。市自然资源局在“中山看地云”对拟公开招商的“标准地”实施网上招商,并委托中山市公共资源交易中心发布出让预公告。预公告期间由镇街政府牵头接受意向企业咨询和报名,了解投资意向,组织对接洽谈。镇街政府对投资意向企业进行研究筛选,报市招商引资工作指挥部办公室审核。
按标供地,确定竞得人。在未确定项目意向前,由市土地管理委员会提前审议通过“标准地”规划条件,确定出让起始价,待市招商引资工作指挥部办公室审核同意项目准入要求后,将准入要求纳入“标准地”出让条件直接公开出让。
值得一提的是,《方案》明确,除传统“价高者得”竞价方式外,中山探索采用“控地价,竞税收”方式:以起始价溢价率20%设定为最高限价,达到最高限价后,转为竞承诺亩均税收,报出最高承诺亩均税收者为竞得人。经市政府批准,达到最高限价后还可竞承诺能耗等指标。
竞得人与市自然资源局签订《出让合同》,与镇街政府签订《项目履约监管合同》,承诺履行项目行业分类、容积率、产出强度、税收强度、投资强度和单位产值能耗指标等控制指标要求。竞得人根据合同约定缴纳全部土地出让金和有关税费后,办理不动产登记,《不动产权证书》和不动产登记簿上需备注“标准地”。

“标准地”出让流程图。
促企业“量入为出,适度消费”
“标准地”不仅在效率上缩短了企业要跑的时间和距离,更让企业拿地更加客观谨慎,督促企业转型升级,企业在拿地前,就清楚地知道该地块的各项规划指标要求和经济技术标准,可以“量入为出,适度消费”,同时也能提高项目落地的精准度。
“标准地”工作三分“定标”,七分监管。《方案》提出,切实加强对竞得人承诺履行的监管,营造“守信者受益、失信者受限”的社会氛围,建立健全事中事后监管和信用惩戒机制。
其中,实行全周期监管。市政务服务数据管理局负责建设维护“中山市项目落地审批协同管理平台”,镇街政府和相关部门通过平台联动建立前中后全周期协同监管体系,落实“标准地”控制指标要求。镇街政府根据属地管理原则,按《项目履约监管合同》承担主要监管职责,及时上报项目准入、供应、开工、竣工、达产数据;市自然资源局负责建立开工竣工核查机制,市商务局牵头,发展改革局、工业和信息化局、税务局等产业部门配合建立产业经济指标核查机制,指导督促镇街政府落实监管工作;市工业和信息化局负责项目准入、供应、开工、竣工、达产全周期指标落实情况统计通报。
对任一环节核查不合格的,允许限期整改,期限内未完成整改或整改后再次核查不合格的,按《出让合同》和《项目履约监管合同》的相关约定追究违约责任。
按照“褒扬诚信、惩戒失信”的原则,中山将充分发挥法律、行政、经济、信用等手段,对竞得人进行履约监管和违约惩戒,防止出现新的低效用地问题。对未履行约定和承诺的竞得人实施联合惩戒,情节严重的依法纳入失信黑名单予以曝光公示,限制其参与土地竞买。
推动实现“拿地即动工”目标
“标准地”出让实施方案落地后,如何确保审批效率提升及流程顺畅?《方案》对此做出了具体要求,多环节加快审批速度。
根据《方案》,在符合法律法规的前提下,推行审批部门审批事项“一表清”,对水土保持等区域评估等事项,在出让公告中一次性告知相关建设要求,相应的审批事项实行告知承诺制,审批部门加强过程监管,保证项目符合承诺要求。
由镇街政府安排专员跟进,陪同竞得人办理审批业务、缴纳各项税费;市政务服务数据管理局安排“一对一”导办员,协助竞得人办理土地成交手续,联系审批部门;市工业和信息化局安排协调员,负责项目从拿地后到动工建设的全流程跟踪协调服务;其他相关部门安排专员做好对接工作。

图为中山智能装备产业园地块。 南方日报记者 叶志文 摄
同时,鼓励“标准地”采取带设计方案出让、预受理等措施,提前介入业务审批,推动实现“拿地即动工”的目标。
中山市自然资源局相关负责人表示,2021年以来,中山围绕加快工业用地市场化配置改革,优化营商环境,推动实现“拿地即动工”,陆续出台《中山市新出让用地开发建设预受理实施方案》、《中山市建设用地带设计方案出让实施方案(试行)》和《中山市“标准地”出让实施方案》等政策文件,在工业用地供应端形成政策“工具箱”,以更快的速度、更优的效率为企业提供便利服务,让企业暖心安心,更加坚定扎根中山的信心;同时“标准地”改革明确用地控制指标,提高项目准入标准,从而促进产业转型升级,助推中山高质量发展。
Copyright © 2021 中山市成诺会计师事务所有限公司 All rights reserved 粤ICP备11090175号
服务热线:0760-88319788、23320788 公司地址:中山市东区起湾道盛景园C座7幢二楼