网站首页
关于成诺
专业服务
党团专栏
最新动态
政策法规
工作机会
下载中心
联系我们
设为首页
|
加入收藏
政策发规
政策法规
网站首页
>>
政策法规
>>
造价规范
>>
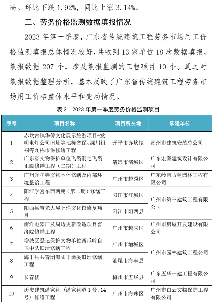
广东省传统建筑工程劳务市场用工价格监测报告(2023年第一季度)
广东省传统建筑工程劳务市场用工价格监测报告(2023年第一季度)
来源:
广东省建设工程标准定额站订阅号
|
作者:
成诺
|
发布时间:
2023-06-05
|
815
次浏览
|
🔊
点击朗读正文
❚❚
▶
|
分享到:
上一篇:
关于珠海横琴天沐琴台......
下一篇:
关于斗门区井岸城区排......