关于印发广东省建设工程定额动态调整的通知(第18期)
粤标定函〔2022〕196号
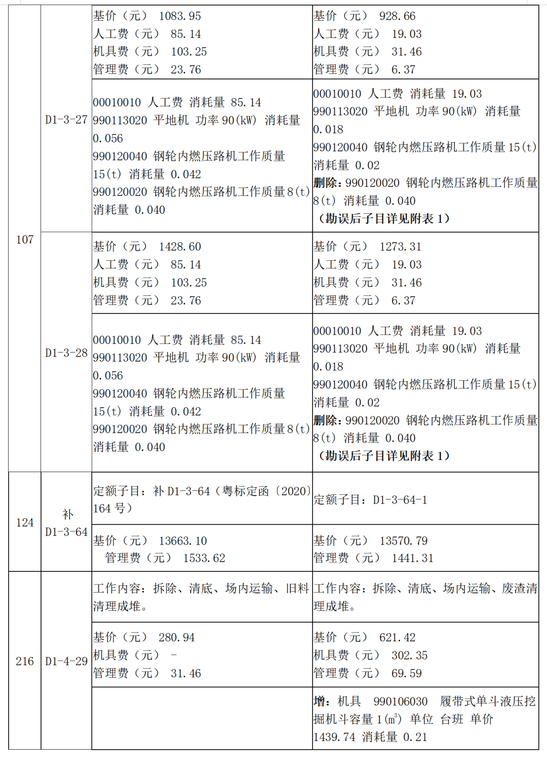
近期,我站研析了广东省建设工程定额动态管理系统收集的意见,现将有关《广东省建设工程计价依据2018》的房屋建筑与装饰工程、安装工程、市政工程和园林绿化工程定额咨询问题解答中的定额调整内容印发你们。本调整内容与我省现行工程计价依据配套使用,请遵照执行。执行中遇到问题,请及时通过“广东省工程造价信息化平台——建设工程定额动态管理系统”反映。附件:《广东省建设工程计价依据2018》动态调整内容
附件:
《广东省建设工程计价依据2018》动态调整内容








